2019年5月9日,美國政府宣布,自2019年5月10日起,對從中國進口的2000億美元清單商品加征的關稅稅率由10%提高到25%。國務院關稅稅則委員會辦公室表示,美方上述措施導致中美經貿摩擦升級,違背中美雙方通過磋商解決貿易分歧的共識,損害雙方利益,不符合國際社會的普遍期待。為捍衛多邊貿易體制,捍衛自身合法權益,中方不得不對原產于美國的部分進口商品調整加征關稅措施。

美國資本市場也對此迅速產生反應。截至發稿時,美股期貨跌幅擴大,納指期貨跌2.26%,道指期貨跌超500點,標普500指數期貨跌2%。恐慌指數VIX刷新日高至20.2,漲幅擴大至25.94%。離岸人民幣兌美元跌幅擴大,日內跌超近601點,一度失守6.91關口,現報6.9056;國際黃金再度站上1290美元/盎司。
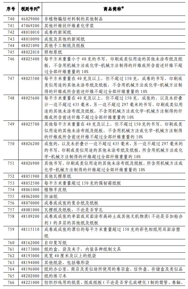
2019年5月13日,我國財政部發布公告,根據《中華人民共和國對外貿易法》《中華人民共和國進出口關稅條例》等法律法規和國際法基本原則,國務院關稅稅則委員會決定,自2019年6月1日0時起,對原產于美國的部分進口商品提高加征關稅稅率。對原產于美國約600億美元進口商品實施加征關稅,其中,2493個稅目商品實施加征25%的關稅;1078個稅目商品實施加征20%的關稅;974個稅目商品實施加征10%的關稅。595個稅目商品仍實施加征5%的關稅。在2493個加征25%關稅的商品目錄中,我們發現了一些紙制品的身影如:成卷的新聞紙,其他瓦楞原紙等。

我國對于紙箱,瓦楞紙的需求巨大,據國家郵政局數據,2018年快遞數量達507.1億件,這些快遞大部分都采用紙箱來包裝,而我國電子商務的增速雖然一直在放緩,但是到2017年的增速依然達到21%,交易額超過5萬億,到2019年這個市場依然是不斷擴大,紙箱包裝,印刷的需求依然巨大,對美國進口相關紙制品關稅所產生的影響將在未來一段時間內逐漸顯現。
惠州中之星所生產的水性油墨是一種環保型油墨可應用在紙箱印刷,沒有voc排放,對大氣沒有污染,是未來印刷行業溶劑型油墨的替代產品,更多的水性油墨信息請關注:m.hbszg.cn